Instance Verification Kit (IVK)
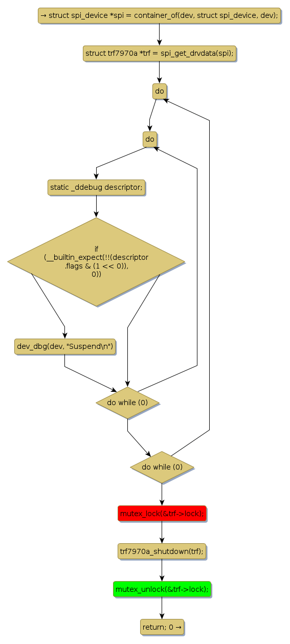
mutex lock @ [59937+23+/linux-3.19-rc1/drivers/nfc/trf7970a.c]
Instance Signature: lock
|
The Matching Pair Graph:
|
|
Function Name
|
Control Flow Graph (CFG)
|
Events Flow Graph (EFG)
|
Source Correspondence
|
|
trf7970a_suspend
|
|
|
[59752+16+/linux-3.19-rc1/drivers/nfc/trf7970a.c]
|